五育假期进行时 | 管理学院开展“学业赋能直通车”活动
五育赋能促成长,学业共进正当时。为健全德智体美劳全面发展的人才培养体系,管理学院依托“五育假期菜单”,举办五育假期分享会。三位优秀学长带来学业深耕、竞赛攻坚、保研冲刺等方面的干货分享,从学业规划、科创实践、升学准备等维度,传递五育融合的成长力量,为管院学子指明假期奋进方向,助力同学们度过充实而有收获的假期。

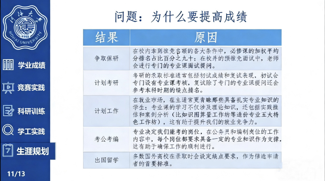
分享会上,朱昱文同学聚焦学业成长的核心逻辑,围绕“为什么要提高成绩”“怎样提高成绩”两大核心问题,细致梳理了大一至大三的分阶段学业规划:建议大一适应探索、夯实基础,快速融入大学学习节奏;大二深耕定向、聚焦专业,筑牢专业核心能力;大三冲刺决策、明确目标,精准发力成长方向。同时,他还强调,学业提升与全面发展并行不悖,鼓励同学们兼顾科研训练、学工实践与生涯规划,在五育融合中实现综合素养的全面提升。

姜栩森同学聚焦科创竞赛,以“怎么参与一次科创竞赛”为主题,为同学们带来了可落地、可复制的实操指南。他从竞赛筹备的全流程出发,逐一拆解关键步骤——从及时关注竞赛通知、深入研究往届优秀作品,到精准确定参赛方向、组建适配团队,再到报名备赛、请教前辈、提交作品、参与答辩,每一个环节都讲解细致、重点突出。同时,学长重点介绍了“中国国际大学生创新大赛”“挑战杯”等核心赛事的赛程安排、组队要求和赛道规则,反复强调团队协作与项目原创性是竞赛取胜的关键,为想要参与科创竞赛却无从下手的同学们,清晰搭建了竞赛参与框架,点燃了大家的科创热情。

马丁一同学结合自己拿到12所 985/211高校录取资格、最终推免至中国海洋大学管理学院的经验,先点明经管专业保研“ 排名>六级> 科研> 竞赛”的核心逻辑,再细致讲解成绩单、英语证明、获奖证书等基础材料,以及专家推荐信、研究计划、个人陈述等面试材料的准备规范。不仅如此,他还分享了论文撰写的前期准备、Python、Stata、SPSS 等研究工具的实用用法,以及夏令营、预推免的申请策略和面试应对方法,每一条建议都贴合实际需求,让同学们在保研备战路上精准发力。
朋辈引航明方向,经验共享促成长。这场干货满满的五育假期分享会,既是“传帮带”优良传统的生动体现,也是深化五育并举、赋能学子成长的具体实践。未来,管理学院将继续常态化开展此类贴近学生需求的分享活动,持续搭建朋辈交流平台,陪伴管院学子在逐梦路上步履不停、绽放光彩。